网站首页   /   学术交流   /   正文
学术交流
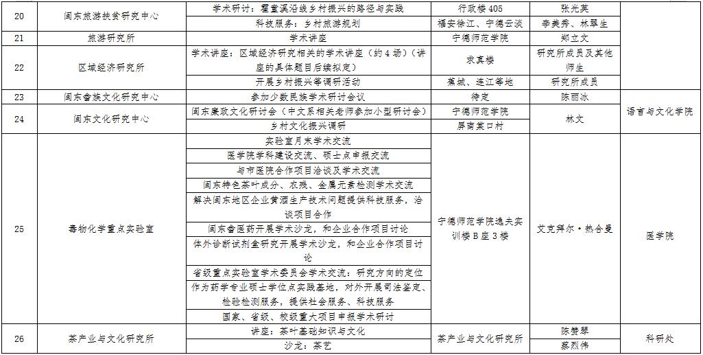
雷竞技ray官网科研平台/机构2022年3-4月学术活动预安排
发布时间:2022/03/02 作者: 文/图 编辑:吴珊  校对:  点击数: